Skip to main content
Skip to main content
Skip to main content
(828) 322-3921
Translate
English
Afrikaans
Albanian
Arabic
Armenian
Azerbaijani
Basque
Belarusian
Bengali
Bosnian
Bulgarian
Catalan
Cebuano
Chinese (Simplified)
Chinese (Traditional)
Croatian
Czech
Danish
Dutch
Esperanto
Estonian
Filipino
Finnish
Galician
Georgian
German
Greek
Gujarati
Haitian Creole
Hausa
Hebrew
Hindi
Hmong
Hungarian
Icelandic
Igbo
Indonesian
Irish
Italian
Japanese
Javanese
Kannada
Khmer
Korean
Lao
Latin
Latvian
Lithuanian
Macedonian
Malay
Maltese
Maori
Marathi
Mongolian
Nepali
Norwegian
Persian
Polish
Portuguese
Punjabi
Romanian
Russian
Serbian
Slovak
Slovenian
Somali
Spanish
Swahili
Swedish
Tamil
Telugu
Thai
Turkish
Ukrainian
Urdu
Vietnamese
Welsh
Yiddish
Yoruba
Zulu
Home
Government
Mayor & Town Council
Council Meeting Schedule
Public Participation Procedure
Ward Map
Administration
Code of Ordinances
Finance
Staff Directory
Services
Code Enforcement
Fire
Chief's Message
Apparatus
Burning Permits
History
Resources
Contact Us
Planning & Zoning
Police
Police Chief's Message
Divisions
Join LVPD
Resources
Public Works
Water & Sewer
Annual Sewer Report
Who's Responsible for a Water Leak
Business
Starting a Business
VEDIC
Community
About Long View
Events
History of Long View
News
Recreation
Resident Guide
How Do I
Apply for Employment
Contact the Town
Get a Burning Permit
Pay Water Bill
Request Street Light Repair
View Town Staff
Divisions
Home
Services
Police
Divisions
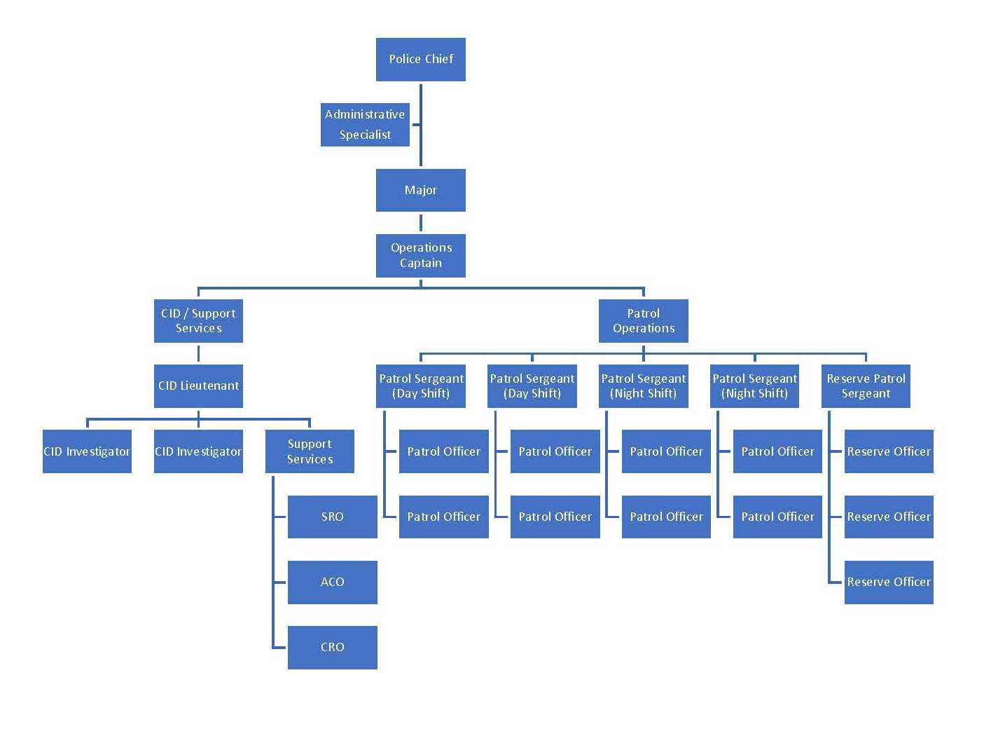
Organizational Chart
June 2023
Related Links
Animal Control
Chaplain
Command Staff
Community Resource Outreach
Criminal Investigations
Patrol
School Resource Officer (SRO)
Share this page
Share this page
linkedin
facebook
twitter
reddit
Please ensure Javascript is enabled for purposes of
website accessibility